您好,欢迎来到 思政教育

浙江省公务员  

浙江人事考试网

您所在的位置:首页 > 招考资讯 > 社区
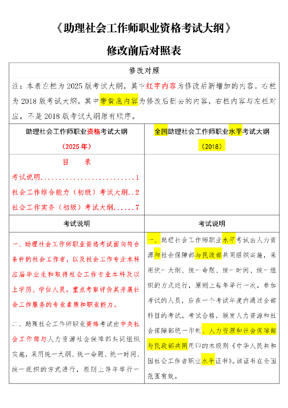
社工证考试新旧大纲对照表(初级)
发布时间:2025-12-15    |    发布人: 思政教育   |   浏览次数:

来源:中国社会工作

2025版初级社工证考试大纲(点击下载)

2025版中级社工证考试大纲(点击下载)

 

0571—56077866
619008487 立即咨询
X

名师团队 |课程中心 |招考资讯 |资料共享 |思政网校 |关于我们

思政教育 版权所有 浙ICP备15000934号   

Copyright©2006-2017 zjgzks.com Inc. All Rights Reserved

杭州网站建设